import torch
import torch.nn as nn
import matplotlib.pyplot as plt
import numpy as np
# Retina mode
%config InlineBackend.figure_format = 'retina'Brave Browser Setup for Teaching & Presentations
productivity
teaching
privacy
browser
VLM for OCR and LaTeX Generation: From Images to Structured Text
VLM
OCR
LaTeX
document-understanding
math-OCR
table-extraction
VLM-Guided Image Generation: From Text and Images to Pixels
VLM
image-generation
diffusion
stable-diffusion
CLIP
text-to-image
VLM Compression: Quantization, Pruning, and Distillation
VLM
compression
quantization
pruning
distillation
optimization
Teaching VLMs to Edit Images with Natural Language
VLM
image-editing
instruction-following
PIL
computer-vision
multimodal
Visual Grounding and Polygon Segmentation with VLMs
VLM
visual-grounding
segmentation
referring-expression
polygon
deep-learning
Chain-of-Thought Visual Reasoning with VLMs
VLM
chain-of-thought
reasoning
visual-reasoning
multimodal
deep-learning
Brick Kiln Detection using SAM3 and Satellite Imagery
SAM3
geospatial
object-detection
satellite-imagery
segmentation
environmental-monitoring
Intelligent Task Routing for Multi-Task VLMs
VLM
task-routing
auto-detection
classifier
multimodal
deep-learning
educational
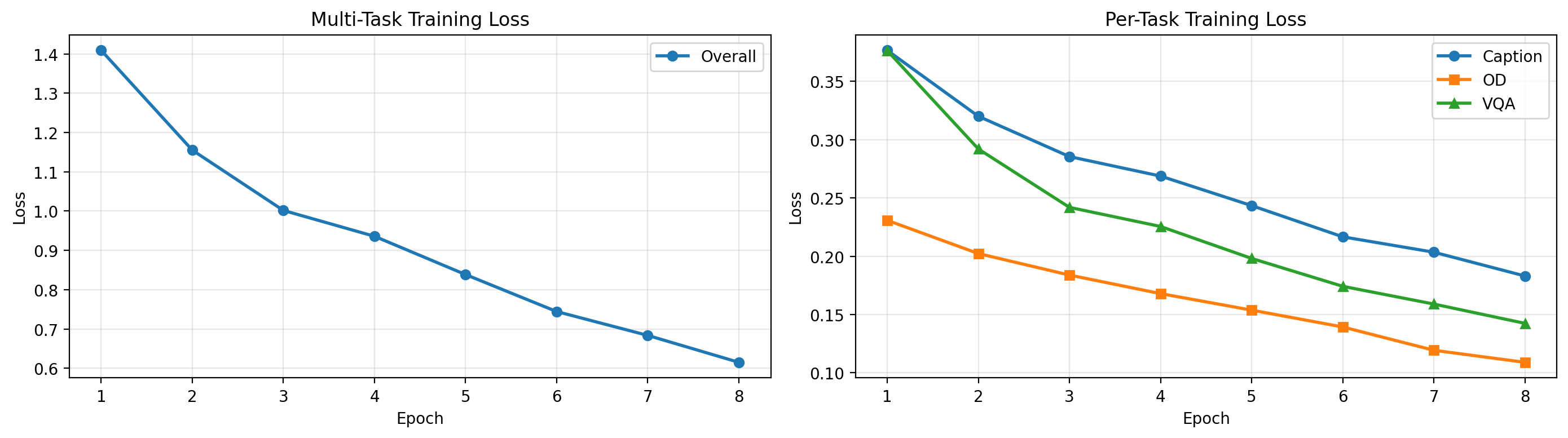
Instruction Fine-Tuning a VLM for Object Detection
VLM
instruction-tuning
object-detection
multimodal
deep-learning
educational
Instruction Fine-Tuning a VLM for Visual Question Answering
VLM
instruction-tuning
VQA
multimodal
deep-learning
educational
Fine-Tuning FunctionGemma for Multi-Table Data Analysis
LLM
fine-tuning
function-calling
gemma
data-analysis
SQL
Building a Minimal Vision-Language Model from Scratch
VLM
vision-language
multimodal
deep-learning
transformers
educational
SAM3 + Gemini: Intelligent Image Segmentation
SAM3
Gemini
segmentation
vision
multimodal
Gemini Code Execution: See How AI Thinks, Codes, and Analyzes Images
LLM
Gemini
code-execution
computer-vision
reasoning
Multi-Location Temporal Brick Kiln Analysis Using Async Gemini 3 Pro API
LLM
Gemini-3-Pro
satellite-imagery
temporal-analysis
async
environmental-monitoring
Gemini API Performance: Sequential vs Async vs Single-Prompt
LLM
Gemini
Performance
Batching
Python
Gemini-3-Pro: Mastering Multimodal AI Capabilities
LLM
Gemini-3-Pro
multimodal
vision
audio
video
object-detection
Exploring Satellite Embeddings with Google’s Alpha Earth
satellite-imagery
deep-learning
earth-observation
google-earth-engine
Handling Missing Input Channels with Mask-Aware Neural Networks
machine learning
deep learning
missing data
robust models
Temperature Scaling in Softmax: Controlling Randomness in Language Models
deep learning
natural language processing
softmax
temperature scaling
text generation
Multi-Image Classification with VOC Dataset Visualization
computer vision
deep learning
multi-label classification
data visualization
Logit Masking for Sleep Stage Classification
machine learning
deep learning
sleep
sequence modeling
Linux Remote Server Setup with uv and CUDA
setup
linux
remote
development-environment
gpu
cuda
Keyboard shortcuts on Mac
setup
macos
shortcuts
productivity
keyboard-shortcuts
workflow
Time Series Forecasting - Comparing MLP and Transformer Models
ML
time-series
forecasting
deep-learning
transformers
pytorch
Object detection
ML
computer-vision
object-detection
deep-learning
neural-networks
yolo
pytorch
Attention in Sequence to Sequence
ML
attention-mechanism
sequence-to-sequence
deep-learning
neural-networks
transformers
nlp
pytorch
Towards Transformers
ML
transformers
attention-mechanism
deep-learning
neural-networks
nlp
sequence-modeling
pytorch
AutoML PyTorch
ML
automl
neural-architecture-search
hyperparameter-optimization
automated-machine-learning
pytorch
Understanding Singular Value Decomposition with Visualizations
ML
linear-algebra
matrix-decomposition
dimensionality-reduction
visualization
jax
VSCode Settings and Tips
ML
vscode
GMM
ML
mixture-models
clustering
expectation-maximization
probabilistic-models
unsupervised-learning
Variational inference
ML
variational-inference
bayesian
approximate-inference
probabilistic-models
optimization
Audio filters
signal-processing
audio
filtering
digital-signal-processing
python
scipy
Running Python scripts on server over ssh and getting back content
setup
python
ssh
remote-development
networking
terminal
Some of my shortcuts on the iPad
setup
ipad
shortcuts
automation
productivity
ios
GAN
ML
deep-learning
generative-models
adversarial-networks
neural-networks
keras
tensorflow
Bayesian Linear Regression
ML
bayesian
linear-regression
uncertainty-quantification
probabilistic-models
statistics
Gaussian Processes
ML
gaussian-processes
bayesian
uncertainty-quantification
probabilistic-models
kernel-methods
Recommend keras
ML
recommendation-systems
collaborative-filtering
deep-learning
neural-networks
keras
tensorflow
Linear regression adagrad vs gd
ML
optimization
gradient-descent
adagrad
linear-regression
algorithms
Fifty ggplot python 1
visualization
data-visualization
ggplot
plotnine
python
data-analysis
MCMC coins
ML
bayesian
mcmc
monte-carlo
probabilistic-models
parameter-estimation
Gibbs sampling
ML
bayesian
mcmc
gibbs-sampling
probabilistic-models
sampling-methods
DTW
ML
time-series
dynamic-time-warping
sequence-alignment
algorithms
distance-metrics
Denoising
ML
signal-processing
denoising
image-processing
feature-extraction
HMM simulate
ML
hidden-markov-models
sequence-modeling
probabilistic-models
time-series
simulation
Aggregation timeseries
time-series
data-aggregation
data-analysis
pandas
visualization
No matching items









































































































